Thiết bị quản lý chất lượng nước Shinko AER-102-SE
Bảo hành 12 tháng
Luôn có kỹ sư hỗ trợ 24/24
1. Thiết bị quản lý chất lượng nước Shinko AER-102-SE là gì?
Thiết bị quản lý chất lượng nước Shinko Technos AER-102-SE là dòng digital indicating resistivity meter (điện trở suất) dạng lắp mặt tủ, được thiết kế để đo, hiển thị và giám sát điện trở suất của nước trong các hệ thống xử lý nước và dung dịch công nghiệp.
Thiết bị sử dụng cảm biến độ dẫn điện dạng điện cực (contact type) và chuyển đổi sang giá trị điện trở suất, kết hợp đo nhiệt độ để thực hiện bù nhiệt tự động (ATC), giúp nâng cao độ chính xác và độ ổn định trong quá trình vận hành. AER-102-SE đặc biệt phù hợp cho các ứng dụng nước tinh khiết như RO/DI và các hệ thống yêu cầu kiểm soát chất lượng nước cao.
2. Đặc điểm nổi bật của AER-102-SE
- Kích thước tiêu chuẩn 48 × 96 mm, dạng lắp mặt tủ
- Mặt trước đạt chuẩn bảo vệ IP66
- Đo điện trở suất (resistivity)
- Đo đồng thời nhiệt độ để bù nhiệt
- Hỗ trợ nhiều dải đo theo cell constant (K = 0.1 / 1.0 / 10.0)
- Hỗ trợ hiệu chuẩn
- 2 ngõ ra relay tiêu chuẩn, có thể mở rộng
- Hỗ trợ proportional control
- Có ngõ ra analog (4–20 mA / 0–20 mA)
- Có chức năng cleansing output
- Hỗ trợ RS-485 (tùy chọn)
- Nguồn cấp: 24V AC/DC hoặc 100–240V AC (tùy model)
AER-102-SE phù hợp cho các hệ thống đo điện trở suất cần thiết bị nhỏ gọn, lắp tủ và giám sát liên tục.
3. Model

4. Thiết kế thiết bị AER-102-SE

5. Đo điện trở suất và nhiệt độ đồng thời
Thiết bị đo giá trị điện trở suất của nước kết hợp cảm biến nhiệt độ để thực hiện bù nhiệt tự động (ATC), giúp kết quả đo ổn định và chính xác hơn khi nhiệt độ thay đổi.
6. Kích thước gọn, dễ tích hợp tủ điện
Chuẩn kích thước 48 × 96 mm cho phép thiết bị dễ dàng tích hợp vào tủ điều khiển, tối ưu không gian lắp đặt và thuận tiện bảo trì.
7. Dải đo phù hợp cho nước tinh khiết
AER-102-SE hỗ trợ nhiều dải đo theo cell constant, đặc biệt phù hợp cho:
- Nước RO/DI
- Nước tinh khiết
- Nước cấp chất lượng cao
- Các hệ thống yêu cầu kiểm soát ion thấp
Điện trở suất là thông số quan trọng để đánh giá độ tinh khiết của nước.
8. Đo nhiệt độ dung dịch
Thiết bị hỗ trợ đo nhiệt độ 0.0 đến 100.0°C, phục vụ hiển thị và bù nhiệt cho phép đo điện trở suất.
9. Hỗ trợ nhiều loại cảm biến
- Cảm biến conductivity dạng điện cực (contact type)
- Tương thích nhiều cell constant
- Hỗ trợ cảm biến nhiệt độ đi kèm
10. Hiệu chuẩn
Thiết bị hỗ trợ hiệu chuẩn bằng dung dịch chuẩn, giúp đảm bảo độ chính xác lâu dài.
11. Đánh giá cảm biến
Thiết bị hỗ trợ kiểm tra tình trạng điện cực, giúp phát hiện sai lệch và thuận tiện bảo trì.
12. Ngõ ra tiếp điểm cảnh báo/điều khiển
- 2 relay output tiêu chuẩn
- Dùng cho cảnh báo hoặc điều khiển thiết bị
13. Hỗ trợ proportional control
Cho phép điều khiển theo tỷ lệ (time proportioning), phù hợp hệ thống tự động hóa.
14. Ngõ ra truyền tín hiệu
- 4–20 mA / 0–20 mA
- Kết nối PLC, HMI hoặc SCADA
15. Chức năng cleansing output
Hỗ trợ điều khiển hệ thống làm sạch điện cực, giúp tăng độ bền và độ ổn định khi vận hành.
16. Truyền thông RS-485
Hỗ trợ các giao thức:
- Modbus RTU
- Modbus ASCII
- Shinko protocol
17. Phù hợp cho nhiều ứng dụng
- Nước RO/DI
- Nước tinh khiết
- Nước cấp
- Hệ thống công nghiệp
18. Hỗ trợ vận hành và bảo trì thuận tiện
- Dễ cài đặt và hiệu chuẩn
- Có đầy đủ tài liệu chính hãng
- Hỗ trợ truyền thông giám sát từ xa
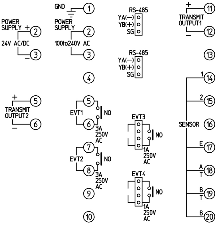
19. Sơ đồ đấu dây

Tóm lại
Shinko Technos AER-102-SE là thiết bị đo điện trở suất (resistivity) dạng lắp tủ, kích thước 48 × 96 mm, mặt trước IP66, hỗ trợ đo nhiệt độ, relay output, analog output và truyền thông RS-485. Đây là giải pháp phù hợp cho các hệ thống nước tinh khiết cần giám sát chất lượng nước với độ chính xác cao.

